United States
臺灣
Licensed under CC BY-SA 4.0
STM32 Nucleo Code: Original source files for programming the main STM32 Nucleo board. File names: Main.cpp and LightSound_NucleoCode.txt
Images/Photos: Images of the Project and .PNG images of the original, commented source code are available here for download: images.zip.
Schematic Source files: This project wouldn’t be open source hardware without the source files for the schematics. There is no PCB (yet), or we would provide source for that, as well. The schematic source Eagle files are collected in: MusicalLights.zip
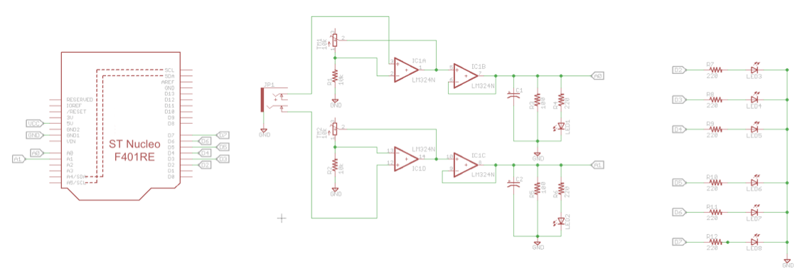
Schematic Image: NucleoLightSoundEducationSchematic.png
Demo Video: Watch the demo. The music in the video is by the amazing Norwegian band Katzenjammer.
For additional projects and information about open source hardware, go to: http://www.mouser.com/applications/open-source-hardware/
This project is licensed under CC BY-SA 4.0
We would love to hear what you think about this project; please tell us in the comments section below.
Mouser welcomes lively and courteous interaction on our website. In order to host a cooperative discussion, please keep comments relevant to the topics on this page. All comments are reviewed prior to being posted to ensure appropriate language and content is used.
Log In below to leave a comment.