Analog Devices Inc. AD7606C-18 8通道DAS、含18位元1 MSPS ADC
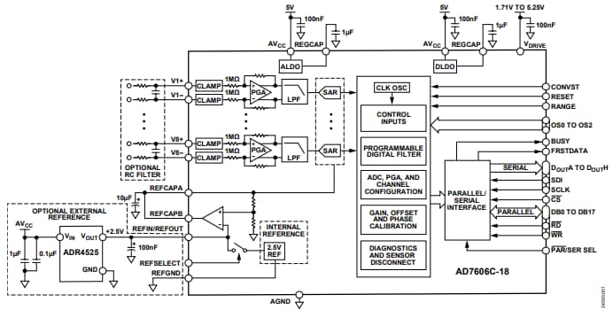
Analog Devices Inc. AD7606C-18 8通道DAS含18位元1 MSPS ADC,是一款8通道、18位元的同時取樣類比轉資料擷取系統 (DAS)。裝置的每個通道均具備類比輸入箝位保護、可程式增益放大器 (PGA) 和低通濾波器 (LPF)。AD7606C亦包含一部18位元連續漸進暫存器 (SAR) 類比轉數位轉換器 (ADC)。AD7606C-18內含彈性的數位濾波器、低漂移、2.5V的精準參考、一個用於驅動ADC的參考緩衝器,以及彈性的並聯和串聯介面。
特點
- 18位元ADC,所有通道可達1 MSPS
- 輸入緩衝器含1MΩ最低類比輸入阻抗 (RIN)
- 單一5V類比供電及1.71V至5.25V VDRIVE
- 每通道可選類比輸入範圍
- 雙極單端:±12.5V、±10V、±6.25V、±5V、±2.5V
- 單極單端:0V至12.5V、0V至10V、0V至5V
- 雙極差分:±20V、±12.5V、±10V、±5V
- 兩個頻寬選項:25kHz和220kHz,依通道而定
- 彈性的數位濾波器,超取樣率最高達256
- −40°C至+125°C作業溫度範圍
- ±21V輸入箝位保護,含6kV ESD
- 與AD7606B、AD7608和AD7609腳位相容
- 效能
- 93dB SNR
- 102dB SNR,超取樣32倍
- −100dB THD
- TUE = 最大0.05% FSR,外部參考
- ±1ppm/°C正負FS誤差漂移
- ±3ppm/°C參考溫度係數
開發工具
Used to evaluate the features of the AD7606C-18 analog-to-digital converter (ADC).
Allows users to evaluate the features of the AD7606C-18 & AD7606C-16 analog-to-digital converters.
發佈日期: 2020-12-07
| 更新日期: 2025-02-13