Analog Devices Inc. ADRF5740 Silicon Digital Attenuators
Analog Devices Inc. ADRF5740 Silicon Digital Attenuators operate from 10MHz to 60GHz with less than 3.3dB of insertion loss and are ideal for wideband applications. The ADRF5740 Silicon Digital Attenuators offer a 22dB attenuation control range in 2dB steps. The ATTIN port of the ADRF5740 has an RF input power handling capability of 24dBm average and 24dBm peak for all states.The ADI ADRF5740 requires a dual supply voltage of +3.3V and -3.3V. Additionally, the ADRF5740 features parallel mode control and CMOS- and low voltage transistor-to-transistor logic (LVTTL)-compatible controls.
The ADRF5740 Silicon Digital Attenuators operate from -40°C to +105°C and are available in a 16-terminal, 2.5mm × 2.5mm, RoHS compliant, land grid array (LGA) package.
Features
- 10MHz to 60GHz ultrawideband frequency range
- 2dB steps to 22dB attenuation range
- Low insertion loss
- 1.4dB up to 20GHz
- 2.2dB up to 44GHz
- 3.3dB up to 55GHz
- Attenuation accuracy
- ±(0.1 + 1.0% of state) up to 20GHz
- ±(0.2 + 3.0% of state) up to 44GHz
- ±(0.2 + 7.0% of state) up to 55GHz
- Typical step error
- ±0.30dB up to 20GHz
- ±0.50dB up to 44GHz
- ±0.60dB up to 55GHz
- High input linearity
- 25.5dBm typical P0.1dB
- 45dBm typical IP3
- 24dBm average, 24dBm peak RF input power handling
- Tight distribution in relative phase
- No low-frequency spurious signals
- Parallel mode control, CMOS, and LVTTL compatible
- 175ns RF amplitude settling time (0.1dB of final RF output)
- 16-terminal, 2.5mm x 2.5mm, RoHS-compliant LGA package
Applications
- Industrial scanners
- Test and instrumentation
- 5G millimeter wave cellular infrastructures
- Military radios, radars, and electronic counter measures (ECMs)
- Microwave radios and very small aperture terminals (VSATs)
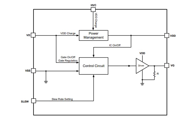
FUNCTIONAL BLOCK DIAGRAM
發佈日期: 2020-10-23
| 更新日期: 2024-11-25
