Analog Devices Inc. LTC7880 Step-Up Controllers
Analog Devices Inc. LTC7880 Step-Up Controllers are dual PolyPhase®, DC/DC synchronous, switching regulator controllers with an I2C-based PMBus-compliant serial interface. Analog Devices LTC7880 utilizes a constant-frequency, current-mode architecture with high voltage input and output capability and programmable loop compensation.The LTC7880 is supported by the LTpowerPlay™ software development tool with a graphical user interface (GUI). The device can program switching frequency, output voltage, and device address by both digital interfaces as well as external configuration resistors. Parameters can be set via the digital interface or stored in EEPROM. The LTC7880 gate drive can be programmed from 6.3V to 9V to maximize efficiency. Both outputs have an independent power good indicator and FAULT function.
Features
- PMBus/I2C compliant serial interface
- Telemetry read-back includes input and output voltage and current, temperature, and faults
- Programmable voltage, current limit, digital soft-start/stop, sequencing, margining, OV/UV/OC, frequency, and control loop compensation
- <±0.5% over temperature output error
- Integrated 16-bit ADC and 12-bit DAC
- Internal EEPROM with ECC and fault logging
- Integrated N-Channel MOSFET gate drivers
- Power conversion
- 5V to 40V wide input voltage range
- Operates down to 2.5V after start-up
- Up to 60V VOUT0, VOUT1 range
- Analog current mode control
- Accurate PolyPhase current sharing for up to six phases (50kHz to 500kHz)
- 52-Lead (7mm × 8mm) QFN package
Applications
- Automotive always-on and start-stop systems
- Industrial and point-of-load (PoL) applications
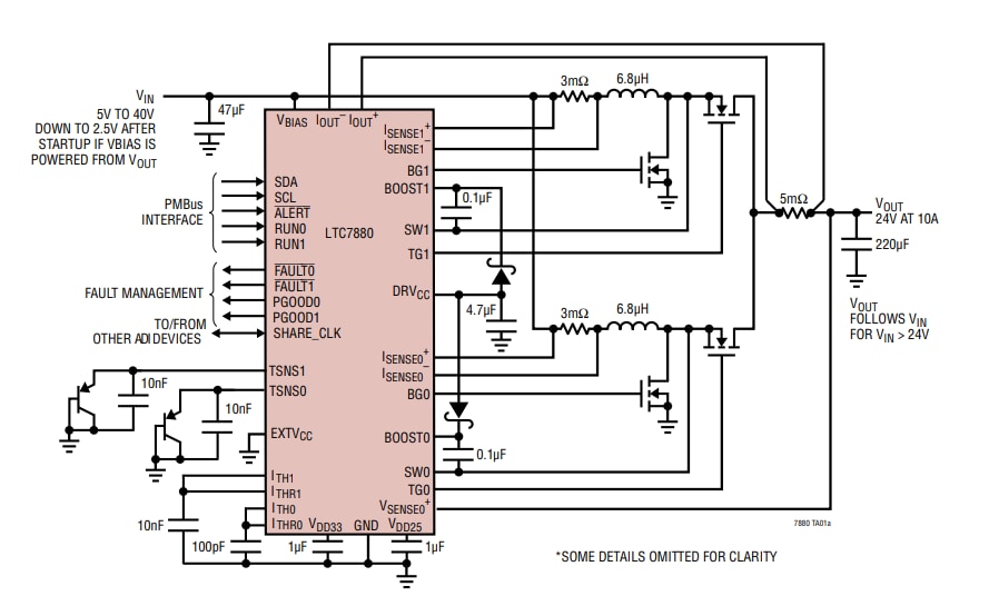
Typical Application Circuit
發佈日期: 2019-12-02
| 更新日期: 2024-02-27
