Analog Devices Inc. MAX20098 Automotive Step-Down Controller ICs

Analog Devices Inc. MAX20098 Automotive Step-Down Controller ICs are 2.2MHz synchronous step-down controller ICs with 3.5µA IQ. They operate with an input voltage supply from 3.5V to 42V and can operate in dropout conditions at a 99% (typical) duty cycle. The ICs are intended for applications with mid- to high-power requirements that operate at a wide input voltage range, like during automotive cold crank or engine stop-start conditions.

Features

  • Meets stringent automotive OEM module power consumption and performance specifications
    • 3.5µA quiescent current in skip mode at VOUT = 3.3V
    • ±1% output-voltage accuracy: 5.0V/3.3V fixed, or adjustable between 1V and 10V
  • Enables crank-ready designs with a wide 3.5V to 42V input supply range
  • EMI reduction features reduce interference with sensitive radio bands without sacrificing the wide input voltage range
    • 50ns (typical) minimum on-time allows skip-free operation for 3.3V output from car batteries at 2.2MHz
    • Spread-spectrum option
    • Frequency-synchronization input
    • Resistor-programmable frequency between 220kHz and 2.2MHz
  • Integration and thermally enhanced packages save board space and cost
    • 2MHz step-down controller
    • Current-mode controller with forced-continuous and skip modes
    • 16-pin side-wettable (SW) TQFN-EP package
    • 20A reference design available
  • Protection features improve system reliability
    • Supply undervoltage lockout
    • Over temperature and short-circuit protection
    • Output overvoltage and undervoltage monitoring
    • -40°C to +125°C Grade 1 automotive temperature range

Applications

  • Infotainment systems
  • USB hubs
  • General-purpose Point-of-Load (POL)

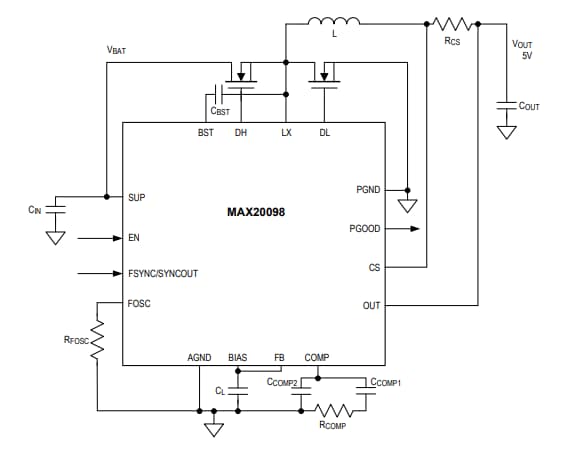
Typical Application Circuit

Analog Devices Inc. MAX20098 Automotive Step-Down Controller ICs
發佈日期: 2020-01-14 | 更新日期: 2024-04-16