Maxim MAX31865 RTD-to-Digital Converters

Maxim MAX31865 RTD至數位轉換器

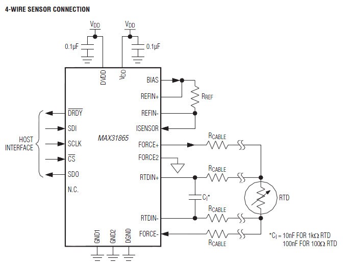
Maxim MAX31865針對鉑電阻溫度感測器(RTD)最佳化,是易於使用的電阻至數位轉換器。外部電阻器為使用的RTD設置靈敏度,且精密Δ-Σ類比數位將RTD電阻到參考電阻值,轉換成數位形式。MAX31865輸入具有高達± 50V的過電壓保護,內含有可程式設計的RTD和電纜開路及短路狀況檢測。


特色
  • 將鉑RTD電阻輕鬆轉換為數位值
  • 能處理100Ω到1kΩ(於0°C)鉑RTD(PT100到PT1000)
  • 與2-、3-和4-wire感測器連接相容
  • 轉換時間:最大值21ms
  • 15位元ADC解析度;標稱溫度解析度0.03125°C(隨RTD非線性的不同而改變)
  • 各種工作條件下的總精度:最大值0.5°C(0.05%全尺度)
  • ±50V輸入保護
  • 全差分VREF輸入
  • 故障檢測(開路RTD元件,RTD短路到範圍以外的電壓或短路跨RTD元件)
  • SPI相容介面
  • 20腳位TQFN封裝

應用
  • 工業設備
  • 儀器設備
  • 醫療設備

典型應用電路
Typical Application Circuit

eNews
  • Maxim Integrated
發佈日期: 2014-02-11 | 更新日期: 2023-04-11