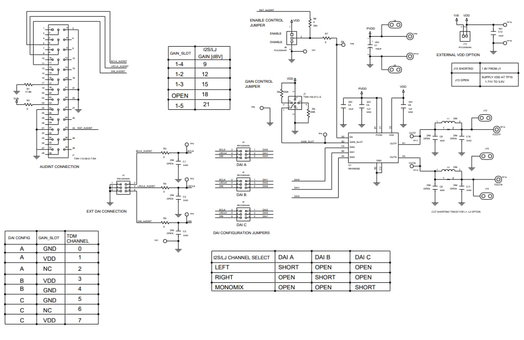
特點
- 3V至14V單一供電運作
- I2S、左對齊或TDM輸入
- 音訊聲道選擇(左、右和單聲道混合)
- 五個可選增益(9.5dB、12.5dB、15.5dB、18.5dB和21.5dB)
- 可在無濾波器下運作
- 低EMI
- 硬體設定簡單
MAX98365開發板
MAX98365開發板需搭配AUDINT3和PVDD的外接式電源使用。開發板需要兩個外接式電源,一個用於PVDD,一個用於VDD。
音訊介面板III
音訊介面板III (AUDINT3)可簡化MAX98365開發板的評估作業。AUDINT3為開發板提供一系列功能,讓開發板無需任何額外的音訊設備即可正常運作。AUDINT3的主要元件為LOD電源電壓和USB轉PCM介面。AUDINT3板也可以產生不同類型、頻率和振幅的測試訊號音調。
MAX98365開發板示意圖
發佈日期: 2022-04-18
| 更新日期: 2023-04-14

