Digilent WebDAQ 904 Universal Input Data Logger
Digilent WebDAQ 904 Universal Input Data Loggers are stand-alone universal input loggers intended for remote monitoring and control. These loggers feature all the intelligence built into the WebDAQ, eliminating the need for a PC or additional software. Users can easily configure simple or sophisticated applications, log data, update digital outputs, and send notifications based on alarm conditions by utilizing the embedded WebDA web server. Additionally, users can view real-time data from any location with any device with a web browser. WebDAQ 904 loggers allow users to measure several signals from sensors, including strain gauges, RTDs, thermocouples, and load cells. Digilent WebDAQ 904 Universal Input Data Loggers are housed in heavy-duty chassis, ensuring they are rugged enough for industrial applications.Features
- Four simultaneous analog inputs
- Support for voltage (up to ±60V), current, RTD, thermocouples, resistance, and bridge-based sensors
- 24-bit A/D converter
- Up to 100 S/s/ch sample rate
- Log data to internal storage or mapped network storage
- Internal 3GB memory - optional SD card and USB slots
- Built-in web server allows access from any device with a web browser
- Alarms and notifications with email and SMS messaging
- Export data to CSV, UFF, or binary for other applications
- Easy, flexible task scheduling
- No driver software to install
- Wi-Fi® support (Wi-Fi dongle is not included)
- Ethernet port for connecting to a network or PC
- Four digital I/O for triggers and alarms
Specifications
- WebDAQ 904
- Power supply, 9VDC output
- Ethernet cable
- Field changeable AC input plug (USA style)
- Field changeable AC input plug (EU style)
- Field changeable AC input plug (UK style)
- Printed inserts of WebDAQ series quick start, WebDAQ firmware update procedure
- MCC packaging assembly/foam, etc
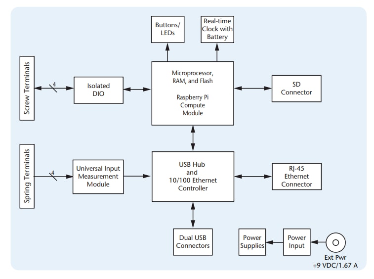
Functional Block Diagram
Front Panel
Rear Panel
發佈日期: 2023-03-24
| 更新日期: 2025-03-13
