Diodes Incorporated Single-Chip Switch for VBUS Line Protection

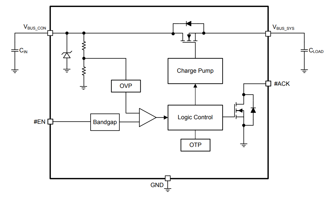
Diodes Incorporated AP22953 Single-Chip Switch is designed for USB 2.0/3.0/Type-C connector VBUS line protection. The AP22953 Bidirectional MOSFET Switch provides normal current flow in both charging and host mode while protecting the internal circuits from overvoltage conditions at the VBUS_CON pin. On the VBUS_CON pin, the device has overvoltage protection of up to 30V. After the #EN pin is pulled low, the AP22953 counts 20ms before turning on the MOSFET via soft-start delay. The #ACK pin indicates the MOSFET is fully turned ON.

The Diodes Inc AP22953 Single-Chip Switch typical application interface is the VBUS line in USB connectors. Typical end equipment for the AP22953 includes smartphones, tablet PCs, wearables, and electronic-point-of-sale (EPOS) systems. The AP22953 can also be used with other devices that use a 5V power rail interface.

Overtemperature protection turns off the switch at 145°C (typical). The AP22953 is offered in the wafer level chip scale W-WLB2013-12 1.988mm x 1.288mm x 0.64mm package with backside laminate.

Features

  • Surge protection
    • IEC61000-4-5 >100V
  • Integrated 39mΩ (typ) N-channel MOSFET switch
  • Overvoltage Protection (OVP) at VBUS_CON up to 30VDC
  • Integrated input enable and status output signal
  • Overtemperature Protection (OTP)
  • ESD Protection
    • Human body model >4kV
    • Charged device model >1kV
    • IEC61000-4-2 Air discharge >15kV
    • IEC61000-4-2 Contact discharge >15kV
  • Totally lead-free and fully RoHS compliant
  • Halogen and antimony free, "green" device

Applications

  • Smartphones
  • Tablet PCs
  • Wearables
  • Electronic-Point-of-Sale (EPOS) systems

Typical Application Circuit

Application Circuit Diagram - Diodes Incorporated Single-Chip Switch for VBUS Line Protection

Block Diagram

Block Diagram - Diodes Incorporated Single-Chip Switch for VBUS Line Protection

Pin Assignments

Diodes Incorporated Single-Chip Switch for VBUS Line Protection
發佈日期: 2021-07-09 | 更新日期: 2022-03-11