Microchip Technology MCP2561 & MCP2562高速CAN收發器
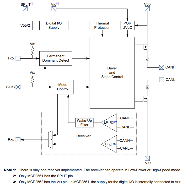
Microchip MCP2561與MCP2562高速CAN收發器是一款可容錯裝置,可用作CAN協議控制器與雙線CAN物理匯流排之間的介面。其為CAN協議控制器提供差分收發功能,且完全符合ISO-11898-2與ISO-11898-5標準。MCP2561擁有分路輸出引腳,可使偏置分路端接方案中的共模電壓保持穩定。MCP2562擁有VIO電源引腳,用於直接連接CAN控制器與MCU。Microchip MCP2561與MCP2562 高速CAN收發器針對CAN FD(可調數據傳輸率)進行了優化,在2、5、8Mbps模式下均可操作。每個裝置都符合汽車對高速(1Mb/s)、低靜態電流、電磁兼容性(EMC)與靜電放電(ESD)的要求。The Microchip Technology MCP2561 and MCP2562 High-Speed CAN Transceivers are available in compact 8-pin DFN, PDIP, and SOIC packages, ideal for space-constrained applications.
特點
- 支持高達8Mb/s的操作
- 執行ISO-11898-5標準物理層要求
- AEC-Q100 0級
- 極低的待機電流(典型值:5µA)
- VIO電源引腳(MCP2562)同具有1.8V至5V I/O的CAN控制器與微控制器直接相連
- 分路輸出引腳(MCP2561),可使偏置分路端接方案中的共模電壓保持穩定
- 設備未通電時,CAN匯流排引腳斷連
- 接地故障探測
- VDD引腳上電復位與電壓褐化保護
- 防止短路狀況(蓄電池正極或負極電壓)造成的損壞
- 防止汽車環境中的高壓瞬變
- 自動熱關閉保護
- 適用於12V與24V系統
- 差分匯流排器具實現高抗噪性能
- CANH與CANL上的高ESD保護,IEC61000-4-2 > 8kV (MCP2561/2)或IEC61000-4-2高達±14kV(MCP2561/2FD)
- 提供PDIP-8L、SOIC-8L與3x3 DFN-8L
- 溫度範圍
- 擴展溫度範圍:-40°C至125°C
- 高溫溫度範圍:-40°C至+150°C
應用
- Body electronics and lighting
- Automotive infotainment and cluster
- Hybrid, electric, and powertrain systems
- Industrial transportation
結構圖
發佈日期: 2015-11-13
| 更新日期: 2022-03-11
