Monolithic Power Systems (MPS) MA736 Digital Contactless Angle Sensors
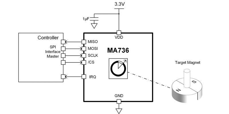
Monolithic Power Systems (MPS) MA736 Digital Contactless Angle Sensors are 8-bit to 12.5-bit, 3μs low-latency ultra-small digital angle sensors in UTQFN-14 packages. These sensors detect the absolute angular position of a permanent magnet, typically a diametrically magnetized cylinder on rotating shafts. The MA736 digital angle sensors incorporate fast data acquisition and processing to provide accurate angle measurements from static angle measurement to high-speed rotation. These angle sensors support a wide range of magnetic field strengths and spatial configurations, including end-of-shaft and off-axis (side-shaft mounting) configurations as well.The MA736 contactless angle sensors are capable of detecting the strength of the magnetic field and include configurable thresholds that can be used for diagnostic purposes. The digital filtering is adjustable to optimize control loop performance when used in servo applications. Additionally, these angle sensors are used in automotive angle sensors, robotics, general-purpose angle measurements, and high-resolution angle encoders.
Features
- Configurable 8-bit to 12.5-bit, ±3σ resolution absolute angle encoder
- 3μs of latency at a constant rotation speed
- SPI serial interface for digital angle readout and chip configuration
- Non-Volatile Memory (NVM) Read/Write command extends memory life
- 0rpm to 60,000rpm rotation
- 14-bit Pulse-Width Modulation (PWM) output
- Interrupt Out when angle change is detected
- 3.3V, 11mA supply current
- -40°C to 125°C operating temperature range
- Available in an ultra-small UTQFN-14 (2mmx2mm) package
Applications
- Automotive angle sensing
- High-resolution angle encoders
- General-purpose angle measurements
- Robotics
Typical Application Circuit
Functional Block Diagram
發佈日期: 2022-12-22
| 更新日期: 2024-03-26
