Monolithic Power Systems (MPS) MP2615C 1 or 2 Cell Li-Ion Battery Chargers
Monolithic Power Systems (MPS) MP2615C 1 or 2 Cell Li-Ion Battery Chargers can deliver 2.1A of charge current for single-cell or dual-cell Li-ion or Li-polymer applications. The 2.1A of charge current can be configured via an accurate current-sense resistor across the entire input range. The MP2615C regulates the charge current and full battery voltage using two control loops to achieve a high-accuracy constant current (CC) charge and constant voltage (CV) charge.The MPS MP2615C 1 or 2 Cell Li-Ion Battery Chargers feature a constant-off-time (COT) control that allows operation up to 99% duty cycle when the battery voltage is close to the input voltage. This control enables the devices to maintain a relatively high charging current.
The battery temperature and charging statuses are continuously monitored during each charging cycle. Two status monitor output pins are provided to indicate the battery charging status and input power status. The MP2615C also provides an internal reverse blocking protection. The MP2615C Battery Chargers are housed in a QFN-16 (3mmx3mm) package.
Features
- 4.75V to 18V Operating input voltage
- Up to 99% duty cycle operation
- Up to 2.1A configurable charging current
- ±0.75% Full battery voltage accuracy
- 4.1V/Cell and 4.2V/Cell selection for full battery voltage
- Fully integrated power switches
- Internal loop compensation
- No external reverse blocking diode required
- Preconditioning for fully depleted battery
- Charging operation indicator
- Configurable safety timer
- Thermal shutdown protection
- Cycle-by-cycle over-current protection
- Battery temperature monitoring and protection
- Available in a QFN-16 (3mmx3mm) package
Applications
- Smartphones
- Portable handheld solutions
- Portable media players
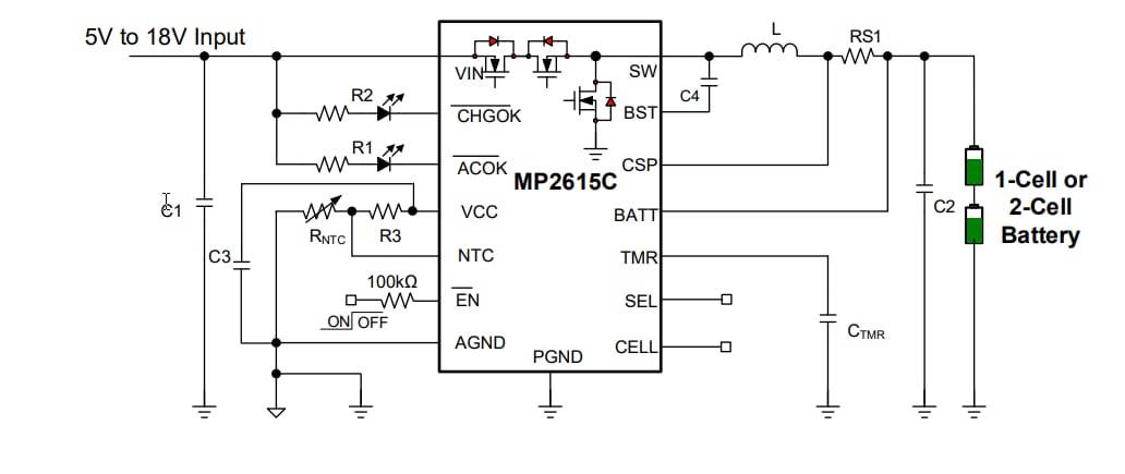
Typical Application
發佈日期: 2021-05-07
| 更新日期: 2022-05-19
