Monolithic Power Systems (MPS) MP4255 Dual-Channel Buck Converters
Monolithic Power Systems (MPS) MP4255 Dual-Channel Buck Converters integrate two dual-channel monolithic step-down converters with a digital interface for Power Delivery (PD). Each channel delivers up to 3A of output current (IOUT) across a wide 4V to 36V input voltage (VIN) range, with excellent load and line regulation. The MP4255 converters operate at a selectable switching frequency of 250kHz, 420kHz, 1.1MHz, or 2.1MHz. These converters are designed for USB charger applications with dual ports and support USB PD 3.1. The digital interface and One-Time Programmable (OTP) memory provides flexible and configurable parameters. The MP4255 step-down converters are used in USB PD, USB Dedicated Charging Ports (DCP), and DC/DC power supplies.Features
- Dual-channel 3A or shared 6A buck converter
- Supports USB PD 3.1
- Wide 4V to 36V operating input voltage (VIN) range
- 1V to 36V output voltage (VOUT) range
- 0.1V to 1.63V reference voltage (VREF) range with 0.8mV steps
- 22mΩ/26mΩ internal and low RDS(ON) power MOSFETs
- Selectable switching frequency (fSW) (250kHz, 420kHz, 1.1MHz, or 2.1MHz)
- Frequency Spread Spectrum (FSS)
- Low-Dropout (LDO) mode
- Line-drop compensation
- Accurate and adjustable Output Current Limit (IOUT_LIMIT) with 50mA/step via the digital interface
- Digital interface and One-Time Programmable (OTP) memory with digital interface compatible parameters:
- Pulse-Frequency Modulation/Pulse-Width Modulation (PFM/PWM) mode, ILIMIT, VOUT, FSS, phase delay, and line drop compensation
- Bus voltage (VBUS) isolation N-Channel MOSFET gate driver
- Load-shedding alert
- EN shutdown active discharge
- Available in a QFN-21 (4mm x 5mm) package
- Available in a Wettable-Flank package
Applications
- USB Power Delivery (PD)
- USB Dedicated Charging Ports (DCP)
- DC/DC power supplies
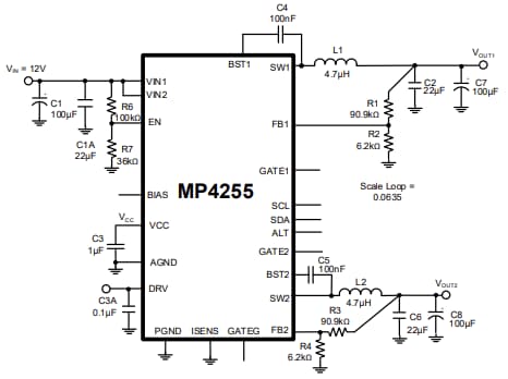
Typical Application Circuit
Block Diagram
發佈日期: 2024-08-19
| 更新日期: 2024-09-19
