Monolithic Power Systems (MPS) MP6972 CCM/DCM Flyback Ideal Diodes
Monolithic Power Systems (MPS) MP6972 CCM/DCM Flyback Ideal Diodes are a fast turn-off, intelligent rectifier for flyback converters that integrates a 100V/17mΩ MOSFET. It can replace a diode rectifier for higher efficiency and power density. The chip regulates the forward voltage drop of the internal power switch to VFWD (40mV) and turns off before the drain-source voltage reverses. The MP6972 is optimized for low-side rectification. The internal ringing detection circuitry prevents the MP6972 from falsely turning on during discontinuous conduction-mode (DCM) or quasi-resonant operations. The Monolithic Power Systems (MPS) MP6972 is available in a SOIC-8 package.Features
- Integrated 100V/17mohm MOSFET
- Optimized efficiency for low-side rectification
- Ringing detection prevents false turn-on during DCM operation
- Compatible with Energy Star
- 110μA quiescent current
- Supports DCM, CCM, and quasi-resonant operation
- Wide output range down to 0V
Applications
- Laptop adapters
- QC and USB PD chargers
- High-efficiency flyback converters
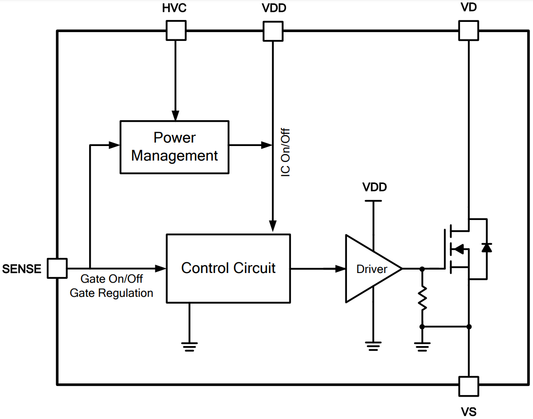
Functional Block Diagram
發佈日期: 2021-06-25
| 更新日期: 2022-03-11
