Monolithic Power Systems (MPS) MPQ4360 Synchronous Step-Down Converters
Monolithic Power Systems (MPS) MPQ4360 Synchronous Step-Down Converters offer a configurable frequency with integrated internal high-side and low-side power MOSFETs. The MPQ4360 delivers up to 6A of highly efficient output current (IOUT) with current mode control for fast loop response. The device provides a 3.3V to 40V wide input voltage (VIN) range facilitating a variety of step-down applications in automotive input environments. The 1.7μA shutdown current (ISD) permits the device to be used in battery-powered applications.The MPS MPQ4360 Synchronous Step-Down Converters offer high power conversion efficiency across the entire load range, performed by scaling down the switching frequency under light-load conditions. This operation results in reduced switching and gate driver losses. The device's open-drain power good (PG) signal indicates whether the output is within 95% to 105% of its nominal voltage.
Further features on the MPQ4360 include frequency foldback to prevent inductor current runaway during start-up and thermal shutdown to provide reliable, fault-tolerant operation. A high duty cycle and low-dropout mode are available for automotive cold-crank conditions.
The MPQ4360 is housed in a QFN-20 (4mm x 4mm) package.
Features
- Designed for automotive applications:
- Wide 3.3V to 40V operating voltage range
- Low dropout mode
- 6A Continuous output current
- 100ns Minimum on time
- Multi-phase capability
- Junction temperature operation from -40°C to +150°C
- Available in AEC-Q100 grade 1
- Increased battery life:
- Low 1.7μA shutdown supply current
- 22μA Quiescent current with switching
- AAM Increases efficiency under light loads
- High performance for improved thermals:
- Internal 50mΩ high-side and 22mΩ low-side MOSFET
- Optimized for EMC/EMI:
- 350kHz to 1000kHz Configurable fSW
- Up to 2.2MHz configurable fSW for VOUT ≥5V car battery applications
- Symmetric VIN pinout
- Synchronize to an external clock
- Out-of-phase synchronized clock output
- CISPR25 Class 5 compliant
- MeshConnect™ flip-chip package
- Additional Features:
- Power good output
- External soft start
- Hiccup Over-Current Protection (OCP)
- Available in a QFN-20 (4mm x 4mm) package with a wettable flank
Applications
- Automotive infotainment
- Automotive clusters
- Automotive telematics
- Industrial power systems
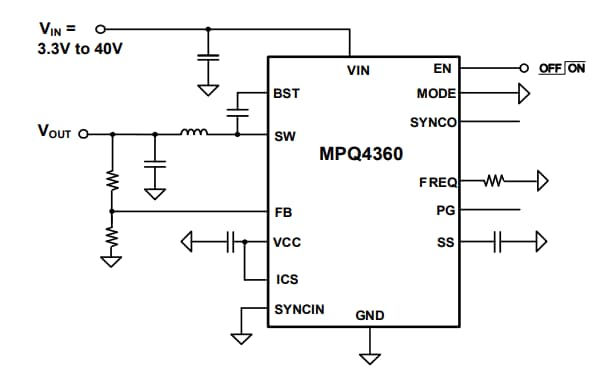
Typical Application
發佈日期: 2022-06-08
| 更新日期: 2022-06-13
