onsemi FOD8333 Output Current IGBT Drive Optocouplers
onsemi's FOD8333 2.5A Output Current IGBT Drive Optocouplers are an advanced 2.5A output current IGBT drive optocoupler capable of driving medium-power IGBTs with ratings up to 1200V and 150A. They are suited for fast-switching driving of power IGBTs and MOSFETs in motor-control inverter applications and high-performance power systems. The onsemi FOD8333 offers protection features necessary for preventing fault conditions that lead to destructive thermal runaway of IGBTs.These devices utilize proprietary Optoplanar® coplanar packaging technology and optimized IC design to achieve reliable high isolation and high noise immunity, characterized by high common-mode rejection and power supply rejection specifications. The device is housed in a wide-body, 16-pin, small-outline, plastic package.
Features
- Input LED drive facilitates receiving digitally encoded signals from PWM output
- Optically isolated fault-sensing feedback
- Active miller clamp to shut off IGBT during high dv/dt without negative supply voltage
- High noise immunity characterized by common mode rejection - 35kV/μs minimum, VCM = 1500VPEAK
- P-channel MOSFETs at output stage enable output voltage swing close to supply rail (rail-to-rail output)
- 15V to 30V supply voltage range
- Integrated IGBT protection
- Desaturation detection
- "Soft" IGBT turn-off
- 2.5A peak output current driving capability
- Automatic fault reset after fixed mute time, typically 33μs
- Under-voltage lockout (UVLO) with hysteresis
- Fast switching speed over full operating temperature range
- 250ns maximum propagation delay
- 100ns maximum pulse width distortion
- Extended industrial temperate range
- -40°C to +100°C
- Safety and regulatory approvals
- UL1577, 4243VRMS for 1 minute
- DIN-EN/IEC60747-5-5: 1,414VPEAK working insulation voltage rating / 8000VPEAK transient isolation voltage rating
Applications
- AC and brushless DC motor drive
- Industrial inverter
- Uninterruptible power supply
- Induction heating
- Isolated IGBT/power MOSFET gate drive
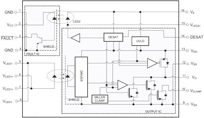
Functional Block Diagram
發佈日期: 2014-10-27
| 更新日期: 2022-03-11
