Fairchild FAN102MY PWM控制器和評估板
Fairchild FAN102MY PWM控制器和評估板

檢視產品清單

附加資源

Fairchild FAN102MY PWM控制器

Fairchild Semiconductor FAN102MY初級側PWM控制器能大幅簡化需要恆定電壓(CV)和恆定電流(CC)穩壓能力的電源設計。 FAN102MY PWM控制器能採用電源初級側提供的資訊,精確地控制輸出電壓與電流,藉以免卻出現輸出電流感測損耗和去除所有次級反饋電路。 具有低啟動電流(10µA)的綠色模式功能,能最大化低負載效率,以使電源符合嚴格的待機功率調整需求。 Fairchild Semiconductor FAN102MY PWM控制器具有42kHz的固定PWM頻率,並提供跳頻來減低電磁干擾(EMI)。 與常見的次級側裝置比較下,FAN102MY能降低總成本、元件數、尺寸和重量,同時提升效率、生產力以及系統可靠度。


特點
  • 恆定電壓(CV)與恆定電流(CC)控制,而不會產生次級反饋電路
  • 綠色模式:輕負載時降低頻率
  • 具有42kHz固定PWM頻率,並提供跳頻功能,用以解決電磁干擾(EMI)問題
  • 恆定電壓(CV)模式下提供電纜壓降補償
  • 低啟動電流:10µA
  • 低操作電流:3.5mA
  • 恆定電壓(CV)模式下提供峰值電流模式
  • 逐週期電流限制
  • VDD過壓保護,連同自動重啟功能
  • VDD欠壓鎖定(UVLO)
  • 箝制閘極輸出的最大電壓於18V
  • 固定過溫保護,連同自動重啟功能
應用
  • 手機、無線電話、PDA、數碼相機、電動工具的電池充電器
  • 取代線性變壓器及RCC SMPS
  • 離線高亮度(HB) LED驅動器

Fairchild FEB226 / FEB227評估板

適合FAN102MY的Fairchild FEB226FEB227評估板是一款隔離式初級側穩壓離線AC/DC轉換器(電源),採用返馳式技術。 FEB226FEB227具有85VRMS至265VRMS的通用輸入電壓範圍,線路頻率為50Hz至60Hz。 這些評估板具有一個恆定輸出電流,可選擇350mA或700mA,而兩者的最大輸出電壓均為17V。 只要更換一個電阻器,即可容易變更輸出電流。


FAN102MY結構圖

結構圖

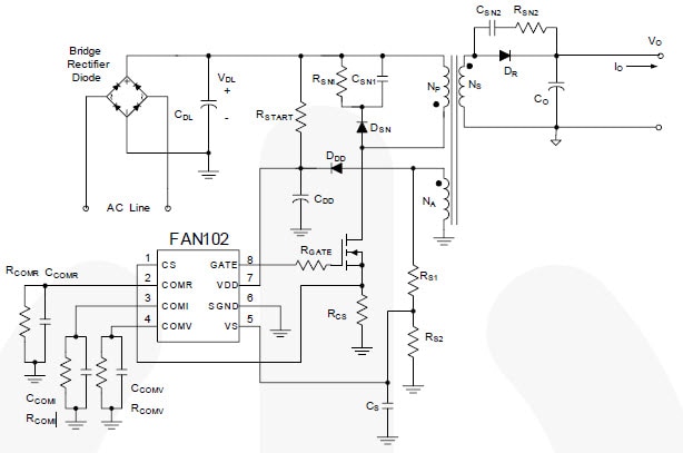
FAN102MY應用電路

應用電路
  • Fairchild Semiconductor
  • Semiconductors|Integrated Circuits|IC-Power Management
發佈日期: 2016-10-11 | 更新日期: 2016-10-11