Kionix KXG03 Tri-Axis Gyroscope/ Tri-Axis Accelerometer

Kionix KXG03 Tri-Axis Gyroscope/Tri-Axis Accelerometer

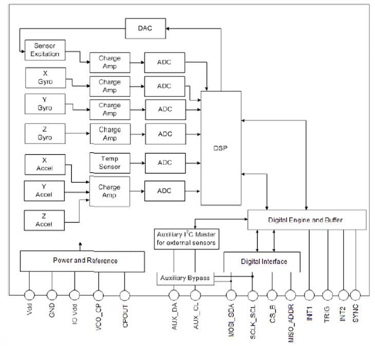
Kionix KXG03 Tri-Axis Gyroscope/ Tri-Axis Accelerometer is an advanced 6-axis accelerometer/gyroscope combination device. The KXG03 features a low-power architecture with 2mA maximum operating current. The device also features an I2C/SPI digital communications, an auxiliary bus to control and buffer external sensors and advanced buffering. The KXG03 is a balance of current consumption and noise performance with excellent bias stability over temperature. Sensor bandwidth is user-selectable. The KXG03 is housed in a single 3x3x0.9mm, 16-pin, LGA package.

Features
  • 1024-byte FIFO buffer and auxiliary I2C bus
  • I2C digital outputs with user-programmable gyroscope full-scale ranges of ±256, ±512, ±1024, and ±2048 º/sec and user-programmable ±2g/±4g/±8g/±16g full-scale range for the accelerometer
  • Embedded temperature sensor
  • Accelerometer and gyro outputs with up to 16-bit resolution
  • Internal voltage regulator
  • Digital SPI up to 10MHz

  • Supply voltages between 1.8V and 3.3V, and digital communication voltages between 1.8V and 3.3V
  • Auxiliary I2C master interface to control up to 2 auxiliary sensors
  • Wake up and back to sleep functions
  • Independent ODR:OSR control for accelerometer
  • User-configurable wake-up function
  • Digital I2C up to 3.4MHz
Functional Diagram
Functional Diagram
eNews
  • Kionix / ROHM Semiconductor
發佈日期: 2018-02-23 | 更新日期: 2018-02-23