Texas Instruments bq25125 Battery Charge Management ICs
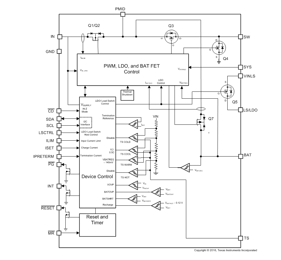
Texas Instruments bq25125 Battery Charge Management ICs integrate the most common functions for wearable devices, such as a linear charger, regulated output, load switch, manual reset with timer, and battery voltage monitor. The integrated buck converter is a high-efficiency, low-IQ switcher using DCS-Control™ to extend light load efficiency to 10µA load currents.Maximum battery life is ensured with the low quiescent current during operation and shutdown. The Texas Instruments bq25125 features charge currents from 5mA to 300mA, and the input current limit, charge current, buck converter output voltage, LDO output voltage, and other parameters are programmable through the I2C interface.
The load switch is configurable, allowing system optimization by disconnecting infrequently used devices. Wake and reset optimization is achieved using manual reset with the timer's multiple different configuration options. A voltage-based monitor provides battery level information to the host in 2% increments from 60% to 100% of the programmed V(BATREG).
Features
- Increases system operation time between charges
- Configurable 300mA buck regulator (1.8V default)
- 700nA (typical) Iq with buck converter enabled (No Load)
- Configurable load switch or 100mA LDO output (1.8V default)
- Up to 300mA charge current for fast charging
- 0.5% Accurate battery voltage regulation (configurable from 3.6V to 4.65V in 10mV steps)
- Configurable termination current down to 500µA
- Simple voltage-based battery monitor
- Watchdog timer enabled by default
- VDPPM Loop disabled
- VINDPM is disabled by default to support low-voltage charging
- Highly integrated solution with a small footprint
- 2.5mm x 2.5mm WCSP Package and six external components for a minimal solution
- Push-button wake-up and reset with adjustable timers
- Power path management for powering the system and charging the battery
- Power path management enables < 50nA ship mode battery quiescent current for the longest shelf life
- Battery charger operates from 3.4V – 5.5 VIN (5.5V OVP/20V tolerant)
- Dedicated pins for input current limit, charge current, termination current, and status output
- I2C Communication control
- Charge voltage and current
- Termination threshold
- Input current limit
- VINDPM Threshold
- Timer options
- Load switch control
- Controls for interrupts for faults and status
- System output voltage adjustment
- LDO Output voltage adjustment
Applications
- Smartwatches and other wearable devices
- Fitness accessories
- Health monitoring medical accessories
- Rechargeable toys
- True wireless headsets (TWS)
- Wirelessly charged products
Block Diagram
Simplified Schematic
發佈日期: 2019-07-24
| 更新日期: 2023-10-06
