Texas Instruments bq25606 Single Cell 3A Fast Charger

Texas Instruments bq25606單芯電池3A快速充電器

Texas Instruments bq25606單芯電池3A快速充電器為獨立型的交換式電池充電管理與系統電源路徑管理裝置。此裝置適用於單芯鋰電池與鋰聚合物電池。低阻抗的電力路徑使交換式運作達到最佳效率,縮短電池充電時間,同時延長電池在放電階段的續航力。bq25606支援高輸入電壓的快速充電,適合各種獨立型的充電器與可攜式裝置。輸入電壓與電流調節能為電池提供最高的充電功率。本解決方案將輸入反向鎖閉FET (RBFET、Q1)、高側開關FET (HSFET、Q2)、低側開關FET (LSFET、Q3) 和電池FET (BATFET、Q4) 流暢整合在系統與電池之間。此裝置亦整合用於高側閘極驅動器的自舉二極體,有助於簡化系統設計。

產品特色
  • 高效率的1.5-MHz同步交換式降壓充電
    • 5V輸入2A電流時,充電效率達92%
    • USB電壓輸入 (5V) 最佳化
  • 支援USB On-The-Go (OTG)
    • 升壓轉換器,輸出最高達1.2A
    • 1A輸出時升壓效率達92%
    • 精準恆定電流 (CC) 限制
    • 軟啟動最高至500µF電容負載
    • 輸出短路保護
  • 單一輸入,支援USB輸入與高電壓配接器
    • 支援3.9V至13.5V輸入電壓範圍,具有22V絕對最高輸入電壓額定值
    • 可在高達4.6V輸入電壓限制下追蹤最高功率 (VINDPM)
    • VINDPM閾值可自動追蹤電池電壓
    • 可自動偵測USB SDP、DCP與非標準配接器
  • 採用19.5mΩ電池放電MOSFET,擁有高電池放電效率

  • Narrow VDC (NVDC) 電源路徑管理
    • 即時開通,可在未裝入電池或深度放電的電池下使用
    • 電池補充模式下可達到最理想的二極體運作
  • 高度整合,包含所有的MOSFET、電流感測及迴路補償
  • 58µA低電池漏電流,支援系統電壓待機
  • 高準確度
    • ±0.5%充電電壓調節
    • 1.2A與1.8A充電電流調節時為±6%
    • 0.5A、1.2A與1.8A充電電流調節時為±5%

應用
  • EPOS、可攜式喇叭、電子菸
  • 可攜式網際網路裝置與配件



bq25606EVM-772評估模組 (EVM)

Texas Instruments bq25606EVM-772評估模組 (EVM) 是一款可用來評估bq25606的完整充電器模組。bq25606是一款獨立型的單芯電池充電器。此評估模組支援USB On-The-Go,可提供高電池放電效率。使用手冊提供關於bq25606評估模組的詳細測試說明,並包含所需設備、設備設置與程序的說明。

產品特色
  • 高效率的1.5MHz同步交換式降壓充電
  • 支援USB On-The-Go
  • 18mΩ下,擁有高電池放電效率
  • 不需主機亦可輕鬆使用
  • 高度整合,包含所有的MOSFET、電流感測及迴路補償

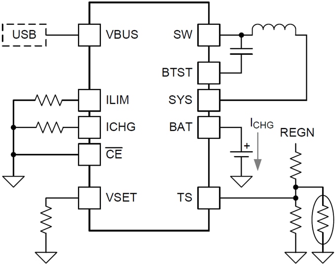
簡化應用
Simplified Application
eNews
  • Texas Instruments
發佈日期: 2017-09-25 | 更新日期: 2022-06-20