Texas Instruments DS560DF810EVM Evaluation Module
Texas Instruments DS560DF810EVM Evaluation Module is designed to evaluate both the high-speed and low-speed functionality of the DS560DF810 retimer. This DS560DF810 retimer is an eight-channel multi-rate retimer with integrated signal conditioning that supports retimed operation for PAM4 and NRZ data rates from 19.6GBd to 28.9GBd. The DS560DF810 retimer relies on two power supply voltages including 1.2V and 1.8V that are managed on the evaluation module through an onboard power tree.The DS560DF810EVM implements a power management solution to enable operation off of a single 5V/3A supply. This evaluation board uses Megtron-6 low-loss dielectric material for its high-speed differential inputs and outputs. The DS560DF810 evaluation board by default implements a pair of MXP connectors to provide robust and high-quality connectivity to its first quad of high-speed channels. This evaluation board also has a provision for an EEPROM to program the retimer device.
Features
- Programmable via onboard FTDI-to-I2C interface
- Data rates from 19.6GBd to 28.9GBd
- Single 5V external supply
- 3A maximum current
DS560DF810 Evaluation Board Overview
DS560DF810EVM Power Tree
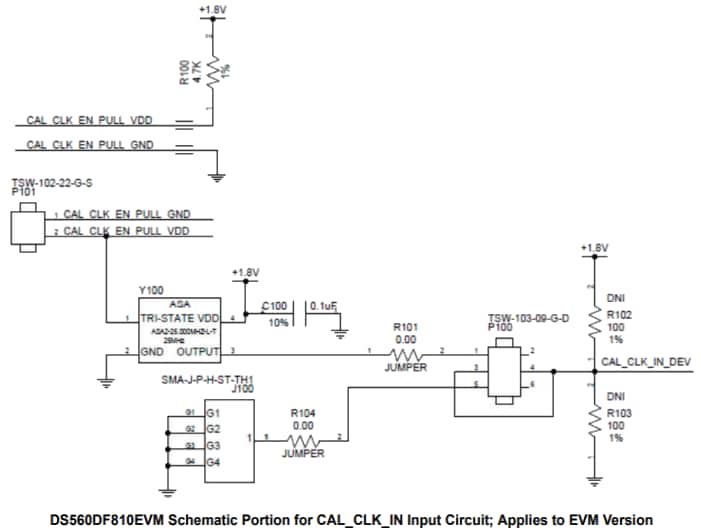
Schematic
發佈日期: 2023-01-27
| 更新日期: 2023-02-14
