Texas Instruments LMZM23601降壓DC-DC電源模組
Texas Instruments LMZM23601降壓DC-DC電源模組提供5V和3.3V兩個固定輸出電壓範圍的選項,並提供支援2.5V至15V的可調整 (ADJ) 輸出電壓選項。此裝置擁有整合式電感器,輸入電壓範圍介於4V至36V,可提供最高1000mA的輸出電流。LMZM23601只需外接兩個元件,即可實現5V或3.3V輸出的設計,並具備隨插即用功能,方便設計人員使用。LMZM23601係專為效能導向、低EMI、空間有限的工業應用最佳化。無負載供應電流僅28µA,可在PWM和PFM模式之間流暢轉換,在整個負載電流範圍內都能達到高效率和優異的瞬態回應。本裝置與輸出電流500mA的LMZM23600腳位相容,還能輕鬆隨之調整輸出電流。特點
- 4V至36V寬作業輸入電壓
- 2.5V至15V可調整,和3.3V或5V固定輸出電壓等選項
- 1A輸出電流
- 只需輸入和輸出電容器,即可實現5V和3.3V輸出設計
- 單側配置,解決方案尺寸僅27mm
- 無負載下供應電流28µA
- 2µA關機電流
- 電力良好旗標
- 外部頻率同步
- 模式選擇腳位
- 強制PWM模式,可執行恆定頻率操作
- 自動PFM模式,可在輕負載下實現高效率
- 內建控制迴路補償、軟啟動、電流限制和UVLO
- 微型化的3.8mm × 3mm × 1.6mm封裝
應用
- 感測器發射器
- 測試與測量
- 電網基礎架構
- 空間受限的應用
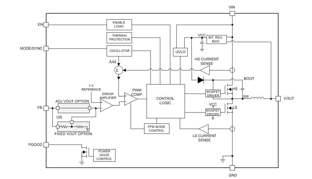
方塊圖
發佈日期: 2018-05-22
| 更新日期: 2025-12-11
