Texas Instruments OPAx145 JFET 運算放大器

Texas Instruments OPAx145 JFET 運算放大器是低功率 JFET 輸入放大器,具有卓越的偏移、低電流雜訊和 pico-ampere 輸入偏置電流。這些特點使這些裝置成為放大高阻抗感應器小訊號的理想選擇。軌至軌輸出擺幅介面可連接至現代、單電源、精確類比至數位轉換器 (ADC) 及數位至類比轉換器 (DAC)。此外,包括 V- 的輸入範圍允許設計人員簡化功率管理,並利用單電源、低雜訊 JFET 架構。

特點

  • 最佳頻寬及轉換速率至功率比
    • 增益頻寬產品:5.5MHz
    • 轉換速率:20V/µs
    • 低電源電流:475µA(最大值)
  • 高精度
    • 極低偏移:150µV(最大值)
    • 極低偏移漂移:1µV/°C(最大值)
  • 低輸入偏壓電流:2pA
  • 卓越的雜訊性能
    • 極低的電壓雜訊:7nV/√Hz
    • 極低電流雜訊:0.8fA/√Hz
  • 輸入電壓範圍包括 V- 電源
  • 單電源運行:4.5V 至 36V
  • 雙電源運行:±2.25V 至 ±18V

應用

  • 類比 I/O 模組
  • 以電池為動力的器械
  • 工業控件
  • 醫療儀器
  • 光電二極管放大器
  • 有源濾波器
  • 數據採集系統
  • 自動測試系統

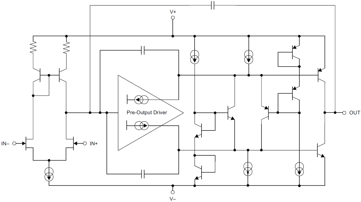
功能結構圖

結構圖 - Texas Instruments OPAx145 JFET 運算放大器
發佈日期: 2017-09-22 | 更新日期: 2022-06-09