Texas Instruments TCAN1051/TCAN1051-Q1 Fault Protected CAN Transceiver

Texas Instruments TCAN1051/TCAN1051-Q1
故障保護CAN收發器

Texas Instruments TCAN1051/TCAN1051-Q1故障保護CAN收發器符合ISO11898-2 (2016) 高速CAN(控制器區域網路)實體層標準。所有裝置皆為2Mbps以下的CAN FD網路而設計。零件編號含「G」字尾的產品適用於5Mbps以下的資料傳輸速率。含「V」字尾的裝置具有副電源供應輸入端,可供I/O位準轉移輸入腳位閥值與RXD輸出位準。TCAN1051/TCAN1051-Q1具備安靜模式,此通常稱為監聽模式。此外,所有裝置均含多項保護功能,可提升裝置與網路的穩健性。TCAN1051-Q1裝置符合AEC-Q100汽車應用標準。

產品特色
  • 符合2015年12月17日的ISO 11898-2實體層更新草稿
  • 符合發佈的ISO 11898-2:2007和ISO 11898-2:2003實體層標準
  • ′Turbo′ CAN
    • 所有裝置皆支援2Mbps CAN FD (彈性資料傳輸速率),「G」選項則可支援5Mbps
    • 極短且對稱的傳播延遲時間以及快速迴路時間,有效強化時序餘量
    • 在負載的CAN網路中提高資料傳輸速率
  • I/O電壓範圍支援3.3V與5V MCU
  • 未供電時具有理想的被動特性
    • 匯流排與邏輯端子為高阻抗(無負載)
    • 在匯流排和RXD輸出端進行無縫的電源開啟/關閉操作
  • 保護功能
    • HBM ESD防護:±16kV
    • IEC ESD防護最高可達±15kV
    • 匯流排故障保護:±70V
    • VCC與VIO(僅適用於V版本)供電端子的欠壓保護
    • 驅動器主控逾時 (TXD DTO) - 資料傳輸速率降至10kbps
    • 過熱關機保護 (TSD)

  • 接收器共模輸入電壓:±30V
  • 典型迴路延遲:110ns
  • 接點溫度介於-55°C至150°C

應用
  • 所有裝置皆支援高負載CAN網路
  • 重型機具ISO11783應用
  • 工業自動化、控制、感測器與驅動系統
  • 大樓、保全與氣候控制自動化
  • 電信基地台狀態與控制
  • CANopen、DeviceNet、NMEA2000、ARNIC825、ISO11783、CANaerospace等CAN標準
<

TCAN1042DEVM TCAN10xx CAN評估模組 (EVM)

Texas Instruments TCAN1042DEVM TCAN10xx CAN評估模組 (EVM) 內含原廠安裝的TCAN1042D CAN收發器。CAN評估模組可由使用者重新設定,以便搭配所有的TI CAN收發器系列產品使用,包括TCAN33x、SN65HVD23x、SN65HVD25x、SN65HVD10x0和SN65HVDA54x系列。更換評估模組的收發器並設置跳線即可完成重設程序。這款評估模組的組態適用於基本的CAN評估作業,具備各種必要的負載與終端設定,可有效評估CAN收發器的效能。

產品特色
  • 符合ISO11898-2標準
  • I/O電壓範圍支援3.3V與5V MCU
  • 未供電時具有理想的被動特性
    • 匯流排腳位高阻抗(運作中的匯流排無負載)
    • 邏輯腳位高阻抗
    • 在匯流排進行無縫的電源開啟/關閉操作

  • 保護功能
    • 匯流排腳位ESD保護
      • HBM ESD ±25kV
      • IEC ESD ±12kV
    • 匯流排故障保護±14V
    • 供電腳位欠壓保護
    • TXD(驅動器)主控逾時 (DTO)
    • RXD(接收器)主控逾時 (DTO)
    • 過熱關機保護
  • -40°C至125°C運作溫度

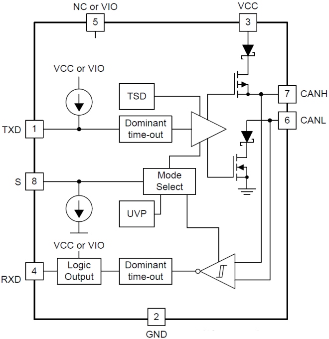
功能方塊圖
Functional Block Diagram
eNews
  • Texas Instruments
發佈日期: 2016-07-14 | 更新日期: 2022-03-11