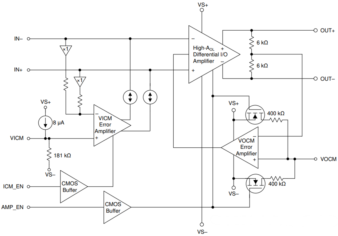
VICM迴路將光電二極管(PD)的反向偏置與放大器的輸入和輸出擺幅符合範圍解耦,從而允許設計者最大化PD反向偏置並最小化PD電容。VICM迴路可被禁用,從而允許Texas Instruments THS4567以標準FDA運行。VOCM迴路設定差分輸出共模電壓,並通常設置於隨後的ADC級共模參考電壓。
特點
- 220MHz增益帶寬積(GBWP)
- 500V/µs轉換速率
- 42MHz (G = 10V/V)頻寬
- 2nV/√Hz電壓雜訊
- 2mA電源電流(IQ)
- 28µA(關機)IQ
- 軌至軌輸出(RRO)
- 高阻抗CMOS輸入
- 獨立輸入和輸出共模控制
- 禁用輸入共模迴路,用作標準全差分放大器(FDA)
- 3.3V至5.5V單電源範圍
- ±1.65V至±2.75V分體式電源範圍
- 操作溫度範圍:-40°C至+125°C
應用
- 絕對式光學編碼器
- 交流驅動位置回饋
- 線性馬達位置感應器
- 臨床脈搏血氧儀
- 光學相干斷層掃描
功能方塊圖
發佈日期: 2021-03-12
| 更新日期: 2022-03-11

