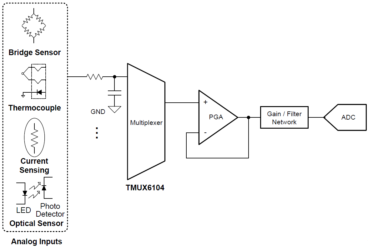
TMUX6104可多工處理四個輸入 (Sx) 的其中之一至通用輸出 (D),取決於位址腳位 (A0/A1) 和啟用腳位 (EN) 的狀態。每個開關在ON位置時均可正常雙向運作,支援範圍最高至電源的輸入訊號。在OFF位置時,最高至電源的訊號位準會被鎖定。所有開關皆可執行先切斷後連接 (BBM) 切換動作。
特點
- 低導通電容:5pF
- 低輸入漏電流:5pA
- 低電荷注入:0.35pC
- 軌對軌作業
- 廣大電壓範圍:±5V至±16.5V(雙電源)或10V至16.5V(單電源)
- 低導通電阻:125Ω
- 轉換時間:88ns
- 先切斷後連接切換動作
- EN腳位可連接至VDD,整合下拉
- 邏輯位準:2V至VDD
- 低供應電流:17µA
- ESD保護HBM:2000V
- 業界標準的TSSOP封裝
應用
- 工廠自動化及工業程序控制
- 可程式邏輯控制器 (PLC)
- 類比輸入模組
- ATE測試設備
- 數位萬用電錶
- 電池監控系統
簡略示意圖
發佈日期: 2018-09-26
| 更新日期: 2023-05-03

