Texas Instruments TPS6124x/TPS6124x-Q1 4MHz Step-Up Converters
Texas Instruments TPS6124x/TPS6124x-Q1 4MHz Step-Up Converters are highly efficient synchronous step-up (boost) DC-DC converters that are optimized battery operated devices. Specifically, by either a three-cell alkaline, NiCd or NiMH, or one-cell Li-Ion or Li-Polymer battery. The TPS6124x supports output currents up to 450mA. The TPS61240/TPS61240-Q1 has an input valley current limit of 500mA, and the TPS61241 has an input valley current of 600mA. With an input voltage range of 2.3V to 5.5V, the device supports batteries with extended voltage range. This makes them ideal to power portable applications like mobile phones and other portable equipment. The TPS6124x-Q1 devices are AEC-Q100 qualified for automotive applications.Features
- Efficiency > 90% at nominal operating conditions
- Total DC output voltage accuracy 5.0V ±2%
- Typical 30µA Quiescent current
- Best in class line and load transient
- Wide VIN range from 2.3V to 5.5V
- Output current up to 450mA
- Automatic PFM/PWM mode transition
- Low ripple power save mode for improved efficiency at light loads
- Internal Soft-Start, 250μs typical start-up time
- 3.5MHz typical operating frequency
- Load disconnect during a shutdown
- Current overload and thermal shutdown protection
- Three Surface-mount external components required (one MLCC inductor, two ceramic capacitors)
- Total solution Size <13mm2
- Available in a 6-pin DSBGA and 2mm × 2mm SON package
Applications
- USB-OTG applications
- Portable HDMI applications
- Cell phones, smart phones
- PDAs, pocket PCs
- Portable media players
- Digital cameras
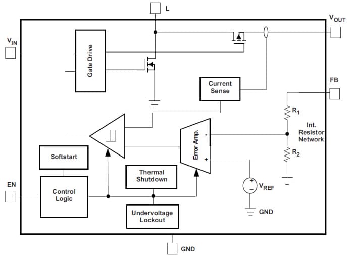
Functional Block Diagram
Additional Resources
發佈日期: 2015-12-17
| 更新日期: 2022-03-11
