Texas Instruments TPS65218 Power Management IC (PMIC)

Texas Instruments TPS65218電源管理IC (PMIC)

Texas Instruments TPS65218電源管理IC (PMIC) 為適用於ARM Cortex-A8/A9 SOC和FPGA的單晶片電源管理IC,專為支援可攜式(鋰離子電池)和非可攜式(5V變壓器)應用所設計。每部裝置皆能在-40°C至105°C溫度範圍內運作,適合各種工業應用。TPS65218提供48腳位QFN封裝(6 mm × 6 mm,0.4 mm間距)或48腳位QFP封裝(7 mm × 7 mm,0.5 mm間距)兩種選擇。其典型應用包括工業自動化、銷售點、測試與測量,以及個人導航。

產品特色
  • 兩個低靜態電流、高效率的降壓轉換器,用於電池備用域
    • DCDC5:1.0V輸出
    • DCDC6:1.8V輸出
    • VIN範圍介於2.2至5.5V
    • 可用系統電源或鈕扣型備用電池供電
  • 三個可調整的降壓轉換器,整合切換式FET
    • DCDC1 :預設1.1V,最高供應1.8A
    • DCDC2:預設1.1V,最高供應1.8A
    • DCDC3:預設1.2V,最高供應1.8A
    • VIN範圍介於2.7至5.5V
    • 可調整輸出電壓範圍介於0.85至3.5V
    • 輕負載電流下的省電模式
    • 100%工作週期以提供最低的壓差
    • 停用時可主動輸出放電
  • 一個整合切換式FET且可調整的降壓-升壓轉換器
    • DCDC4:預設3.3V,最高供應1.0A
    • VIN範圍介於2.7至5.5V
    • 可調整輸出電壓範圍介於0.85至3.4V
    • 停用時可主動輸出放電
  • 可調整的通用型LDO (LDO1)
    • 預設輸出1.8V
    • VIN範圍介於1.8至5.5V
    • 可調整輸出電壓範圍介於0.9至3.4V
    • 400 mA最大電流
    • 停用時可主動輸出放電
  • 5V負載開關,提供100 mA/500 mA可選電流限制
    • VIN範圍介於3.0至5.5V
    • 5V時,500 mΩ(最高)切換阻抗
  • 低電壓負載開關,電流限制為350 mA
    • VIN範圍介於1.2至3.3V
    • 1.35V時,110 mΩ(最高)切換阻抗

  • 高電壓負載開關 (LS3),提供100 mA/500 mA可選電流限制
    • VIN範圍介於1.8至10.0V
    • 500 mΩ(最高)切換阻抗
  • 具備監控功能,內建監控功能監視器
  • 保護、診斷與控制
    • 低電壓鎖定
    • 過熱警報與關機
    • 隨時開啟按鈕監視器
    • 備用與主電源的獨立電力良好輸出
    • 漏極開路中斷輸出腳位
    • I2C介面(位址0x24h)

應用
  • 工業自動化
  • 銷售點
  • 測試與測量
  • 個人導航

TI參考設計
Altera Cyclone V Power Reference Design with TPS65218
Altera MAX 10 FPGA Power Reference Design with TPS65218
Powering the Xilinx Zynq 7000 Series of FPGAs with TPS65218 Power Management IC
AM437x Low Power Suspend Mode with LPDDR2

TPS65218EVM評估模組

Texas Instruments TPS65218EVM評估模組為完整組裝的平台,用於評估TPS65218電源管理裝置的效能。TPS65218為適用於ARM® Cortex™微處理器且高整合度的電源管理解決方案。

套件內容
  • TPS65218評估板
  • USB2ANY轉接器
  • USB轉USB micro纜線
  • 10腳位帶狀纜線
  • 30腳位帶狀纜線
其他資源
User's Guide User's Guide

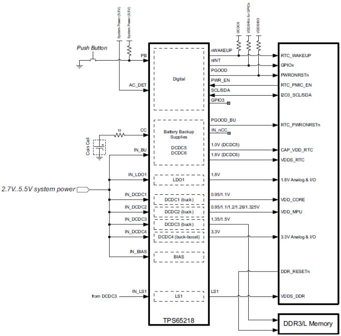
應用示意圖
Application Schematic
eNews
  • Texas Instruments
發佈日期: 2015-01-06 | 更新日期: 2023-06-07