TI UCC2773x/-Q1具有強大的驅動能力,具有出色的抗噪聲和瞬態干擾能力,包括其輸入端具有大負電壓容差、高dV/dt容差、開關節點 (HS) 上寬廣的負瞬態安全操作區域 (NTSOA) 和互鎖功能。驅動器接收10V至21V的廣泛偏置電源輸入電壓,並為VDD和HB偏置電源引腳提供低電壓鎖定保護。UCC2773x/-Q1設備有多種封裝形式,其操作溫度範圍為-40°C至+150°C。
TI UCC2773x-Q1半橋閘極驅動器 AEC-Q100 符合汽車應用標準。
特點
- 符合AEC-Q100汽車應用品質標準
- 設備溫度等級1
- 高側、低側配置,具有獨立輸入
- +700V(HB接腳)的最大啟動電壓
- 輸出電流峰值為4A灌電流,3.5A源電流
- 典型32ns傳播延遲
- HO/LO之間的傳播延遲匹配為最大6ns
- VDD電壓偏置供電範圍為10V至21V
- 輸入引腳可處理-6V
- 專為自啟動而設計的浮動溝道,HS接腳具備200V/ns等級最大共模瞬態抗擾度
- 輸入互鎖功能
- 內建8V欠電壓鎖定 (UVLO) 功能,適用於兩個通道
- SOIC 14腳位封裝、SOIC 8腳位封裝
應用
- 適用於離線AC與DC電源的半橋與全橋轉換器
- EV/HEV OBC與DC-DC轉換器、輔助逆變器
- 大型家電和家用電器功率因素校正 (PFC) 和發動機驅動
- Macro BTS電源、反向降壓升壓轉換器
- 伺服器、電訊、IT及工業基礎設施用高密度開關電源
- 電池儲能系統 (BESS)、DC-DC及DC-AC轉換器
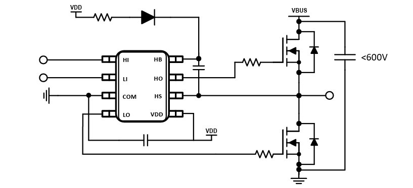
8腳位D封裝原理圖
14腳位D封裝原理圖
產品資料
發佈日期: 2026-01-22
| 更新日期: 2026-02-04

